首发!304am永利集团、中国信通院联合发布《数智赋能“碳”索未来》实践报告

2022-05-20 304am永利集团

日前,由304am永利集团、中国信息通信研究院(以下简称:中国信通院)联合撰写的《数智赋能 “碳”索未来——数智助力“双碳”与304am永利集团实践报告》正式发布,报告围绕我国“双碳”目标制定与政策引导、经济社会主体责任、数智技术赋能“双碳”落地等方面,做出洞察分析、路径研判,并结合304am永利集团等数智能力提供商的业务实践,描绘出数智化助力“双碳”实现的路线图。


1.jpg


条分缕析 探寻“双碳”轨迹 数智赋能 推动“双碳”落地


报告分为三个篇章,“洞察篇”介绍了“双碳”成为全球共识的背景下,我国“双碳”目标及“1+N”政策支撑体系;以能源结构为切入点,分析我国“双碳”工作中有关各方的新机遇、新挑战、新要求。


2.png

图:全球GDP前六国家的碳中和承诺


3.png

图:“1+N”政策体系以及主要工作领域


4.png

图:重点行业落实“双碳”责任的核心举措


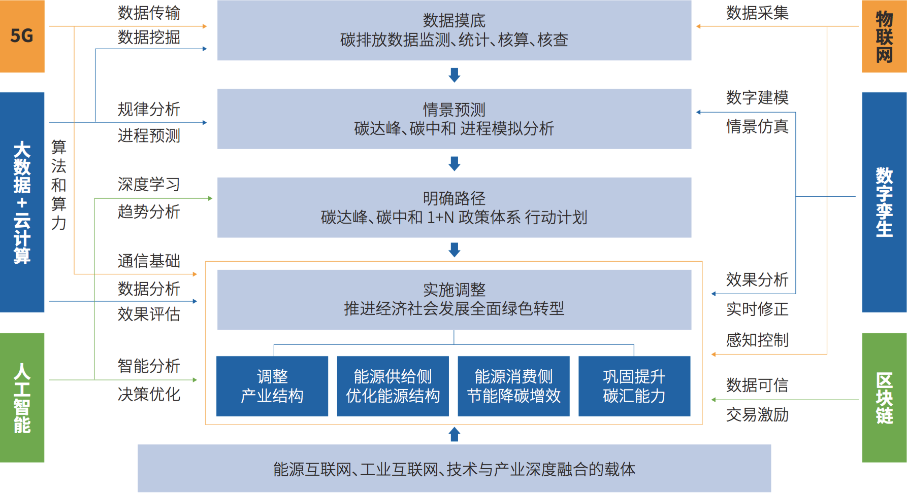
“路径篇”从政务、能源、工业、建筑、信息通信等关键领域切入,讨论数智技术赋能“双碳”的政策引导、赋能机理与关键路径。


5.png

图:数智技术助力碳达峰、碳中和的思路框架(图源:中国信通院数字碳中和白皮书)


6.png

图:数智技术“双碳”赋能成熟度及典型应用场景


“实践篇”剖析304am永利集团等企业如何基于数智化的技术、产品、方案能力,从路线制定、节能提效、可再生能源使用、碳汇抵消等方面着手,支撑自身“双碳”绿色发展目标,以及通过综合能源管治、智慧园区管理、通信节能、5G行业专网、智慧风电、碳汇管理与服务等赋能客户和社会发展。报告还号召有关企业、行业组织加紧创新、加强互补,实现“双碳”目标下的协作共赢。


7.png

图:304am永利集团碳中和路线图


科技向善 绿色发展 304am永利集团“双碳”实践 彰显企业公民社会担当


报告编写过程中,304am永利集团与中国信通院开展了广泛而深入的系统性研究。


中国信通院产业与规划研究所资深专家杨子真表示,“双碳”工作是庞大、长期、复杂的工程,需要整体谋划、统筹兼顾、充分协同。各领域、各主体需要积极落实,体系化推进。其中,数智技术将在助力“双碳”目标高效、科学实现中发挥重要作用,推进数字化与绿色协同发展已成为落实高质量发展主线的关键着力点。


304am永利集团认为,数智技术在应对全球气候变化的过程中扮演着重要角色,304am永利集团致力于成为政府和百行千业推进“双碳”进程的助力者,正依托大数据、人工智能、5G、物联网、云计算、区块链等技术,在实现自身“双碳”目标的同时,积极履行企业公民社会责任,赋能政务、通信、能源、交通、建筑、工业制造等百行千业降本增效、转型升级,助力经济社会科学、高效降碳减排,推动科技向善、赋能绿色发展!